Product Summary
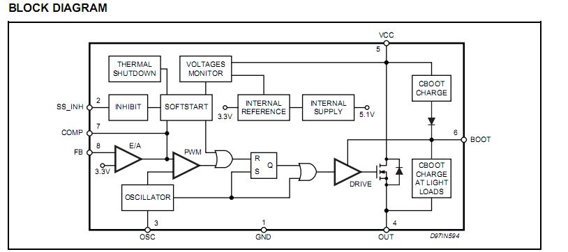
The L4978D is a step down monolithic power switching regulator delivering 2A at a voltage between 3.3V and 50V (selected by a simple external divider). The L4978D is available in plastic dual in line, MINIDIP 8 for standard assembly, and SO16W for SMD assembly.
Parametrics
L4978D absolute maximum ratings: (1)Input voltage: 58 V; (2)Maximum output current int. limit.:14 V; (3)Bootstrap voltage: 70 V; (4)Analogs input voltage (VCC = 24V): 12 V; (5)Analogs input voltage (VCC = 24V): 13 V; (6)Junction and storage temperature: -40 to 150 °C.
Features
L4978D features: (1)up to 2A step down converter; (2)operating input voltage from 8V to 55V; (3)precise 3.3V (±1%) internal reference voltage; (4)output voltage adjustable from 3.3V to 50V; (5)switching frequency adjustable up to 300KHz; (6)voltage feedforward; (7)zero load current operation; (8)internal current limiting (pulse-by-pulse and hiccup mode); (9)inhibit for zero current consumption; (10)protection against feedback disconnection; (11)thermal shutdown; (12)soft start function.
Diagrams

| Image | Part No | Mfg | Description | ![]() |
Pricing (USD) |
Quantity | ||||||||||||
|---|---|---|---|---|---|---|---|---|---|---|---|---|---|---|---|---|---|---|
![]() |
![]() L4978D |
![]() STMicroelectronics |
![]() Switching Converters, Regulators & Controllers 3.3 to 50V Step-Down |
![]() Data Sheet |
![]()
|
|
||||||||||||
![]() |
![]() L4978D013TR |
![]() STMicroelectronics |
![]() Switching Converters, Regulators & Controllers 3.3 to 50V Step-Down |
![]() Data Sheet |
![]()
|
|
||||||||||||
(China (Mainland))









