Product Summary
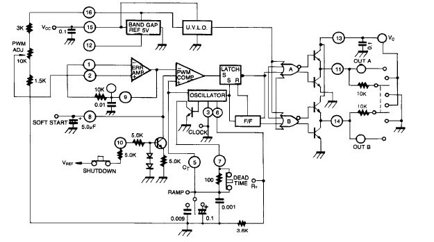
The KA3525AD is a monolithic integrated circuit that includes all of the control circuit necessary for a pulse width modulating regulator. There are a voltage reference, an error amplifier, a pulse width modulator, an oscillator, under-voltage lockout, soft start circuit, and output drivers in the chip.
Parametrics
KA3525AD absolute maximum ratings: (1)Supply Voltage VCC: 40 V; (2)Collector Supply Voltage VC: 40 V; (3)Output Current, Sink or Source IO: 500 mA; (4)Reference Output Current IREF: 50 mA; (5)Oscillator Charging Current ICHG(OSC): 5 mA; (6)Power Dissipation (TA = 25℃ PD: 1000 m/W; (7)Operating Temperature TOPR: 0 ~ +70℃; (8)Storage Temperature TSTG: -65 ~ +150℃; (9)Lead Temperature (Soldering, 10 sec) TLEAD: +300℃.
Features
KA3525AD features: (1)5V ±1% Reference; (2)Oscillator Sync Terminal; (3)Internal Soft Start; (4)Deadtime Control; (5)Under-Voltage Lockout.
Diagrams

![]() |
![]() KA350 |
![]() Fairchild Semiconductor |
![]() Linear Regulators - Standard 3a Pos Voltage Reg 3Term adjustable |
![]() Data Sheet |
![]() Negotiable |
|
||||
![]() |
![]() KA3501 |
![]() Fairchild Semiconductor |
![]() Supervisory Circuits Secondary Monitoring SMPS IC |
![]() Data Sheet |
![]() Negotiable |
|
||||
![]() |
![]() KA3502 |
![]() Fairchild Semiconductor |
![]() Supervisory Circuits |
![]() Data Sheet |
![]() Negotiable |
|
||||
![]() |
![]() KA3505 |
![]() Fairchild Semiconductor |
![]() Supervisory Circuits PC SMPS Sup. IC |
![]() Data Sheet |
![]() Negotiable |
|
||||
![]() |
![]() KA350TU |
![]() Fairchild Semiconductor |
![]() Linear Regulators - Standard 3a Pos Voltage Reg 3Term adjustable |
![]() Data Sheet |
![]() Negotiable |
|
||||
![]() |
![]() KA3511BS |
![]() Other |
![]() |
![]() Data Sheet |
![]() Negotiable |
|
||||
(China (Mainland))









