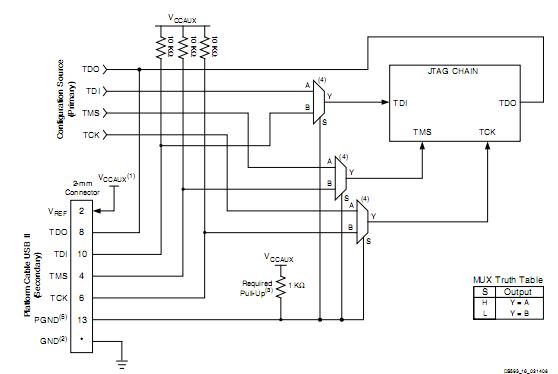
Product Summary
The HW-USB-II-Gi s a Platform Cable USB. The HW-USB-II-Gi provides integrated firmware (hardware and software) to deliver high-performance, reliable and easy-to-perform configuration of Xilinx devices. The HW-USB-II-Gi attaches to user hardware for the purpose of configuring Xilinx FPGAs, programming Xilinx PROMs and CPLDs, and directly programming third-party SPI flash devices.
Parametrics
HW-USB-II-G absolute maximum ratings: (1)USB Port Supply Voltage: 4.00 to 5.25 V; (2)Target Reference Voltage: 1.5 to 5.00 V; (3)Ambient Operating Temperature:0 to 70℃; (4)Storage Temperature:–40 to +85℃.
Features
HW-USB-II-G features: (1)Includes innovative FPGA-based acceleration firmware encapsulated in a small form factor pod attached to the cable; (2)Leverages high-speed Slave Serial mode programming interface; (3)Recommended for prototyping use only; (4)Microsoft Windows XP Professional; (5)Microsoft Windows Vista; (6)Red Hat Enterprise Linux; (7)SUSE Linux Enterprise; (8)Embedded Development Kit; (9)ChipScope Pro Analyzer; (10)System Generator for DSP.
Diagrams

| Image | Part No | Mfg | Description | ![]() |
Pricing (USD) |
Quantity | ||||||||||||||
|---|---|---|---|---|---|---|---|---|---|---|---|---|---|---|---|---|---|---|---|---|
![]() HW-USB-II-G |
![]() |
![]() PLATFORM CABLE USB II |
![]() Data Sheet |
![]()
|
|
|||||||||||||||
| Image | Part No | Mfg | Description | ![]() |
Pricing (USD) |
Quantity | ||||||||||||||
![]() |
![]() HW-USB-1A |
![]() Lattice |
![]() Programmer Accessories ispDOWNLOAD Cable - USB CONNECTION |
![]() Data Sheet |
![]() Negotiable |
|
||||||||||||||
![]() |
![]() HW-USB-2A |
![]() Lattice |
![]() Programmer Accessories ispDOWNLOAD Cable USB Connection |
![]() Data Sheet |
![]() Negotiable |
|
||||||||||||||
![]() HW-USB-FLYLEADS-G |
![]() |
![]() BOARD ADAPTER AND FLY LEADS |
![]() Data Sheet |
![]()
|
|
|||||||||||||||
![]() |
![]() HW-USB-G |
![]() |
![]() PLATFORM CABLE USB |
![]() Data Sheet |
![]() Negotiable |
|
||||||||||||||
![]() HW-USB-II-G |
![]() |
![]() PLATFORM CABLE USB II |
![]() Data Sheet |
![]()
|
|
|||||||||||||||
![]() |
![]() HW-USBN-2A |
![]() Lattice |
![]() Programmer Accessories ispDOWNLOAD Cable |
![]() Data Sheet |
![]()
|
|
||||||||||||||
(China (Mainland))











