Product Summary
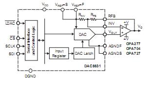
The DAC8831ICD is a single, 16-bit, serial-input, voltage-output digital-to-analog converter (DAC) operating from a single 3 V to 5 V power supply. The applications of the DAC8831ICD are Portable Equipment, Automatic Test Equipment, Industrial Process Control, Data Acquisition Systems, Optical Networking.
Parametrics
DAC8831ICD absolute maximum ratings: (1)V DD to AGND: -0.3 to +7 V; (2)Digital input voltage to DGND: -0.3 to +V DD + 0.3 V; (3)V OUT to AGND – 0.3 to +V DD + 0.3 V; (4)AGND, AGNDF, AGNDS to DGND: -0.3 to +0.3 V; (5)Operating temperature range: -40 to +85℃; (6)Storage temperature range: -65 to +150℃; (7)Junction temperature range (T J max): +150℃.
Features
DAC8831ICD features: (1)16-Bit Resolution; (2)2.7 V to 5.5 V Single-Supply Operation; (3)Very Low Power: 15 μ W for 3 V Power; (4)High Accuracy, INL: 1 LSB; (5)Low Noise: 10 nV/ √ Hz; (6)Fast Settling: 1.0 μ S; (7)Fast SPI Interface, up to 50 MHz; (8)Reset to Zero-Code; (9)Schmitt-Trigger Inputs for Direct Optocoupler Interface; (10)Industry-Standard Pin Configuration.
Diagrams

| Image | Part No | Mfg | Description | ![]() |
Pricing (USD) |
Quantity | ||||||||||||
|---|---|---|---|---|---|---|---|---|---|---|---|---|---|---|---|---|---|---|
![]() |
![]() DAC8831ICD |
![]() Texas Instruments |
![]() DAC (D/A Converters) 16-Bit Ultra-Lo Pwr Vltg Output Cnvtr |
![]() Data Sheet |
![]()
|
|
||||||||||||
![]() |
![]() DAC8831ICDG4 |
![]() Texas Instruments |
![]() DAC (D/A Converters) 16-Bit Ultra-Lo Pwr Vltg Output Cnvtr |
![]() Data Sheet |
![]()
|
|
||||||||||||
![]() |
![]() DAC8831ICDRG4 |
![]() Texas Instruments |
![]() DAC (D/A Converters) 16-Bit Ultra-Lo Pwr Vltg Output Cnvtr |
![]() Data Sheet |
![]()
|
|
||||||||||||
![]() |
![]() DAC8831ICDR |
![]() Texas Instruments |
![]() DAC (D/A Converters) 16-Bit Ultra-Lo Pwr Vltg Output Cnvtr |
![]() Data Sheet |
![]()
|
|
||||||||||||
(China (Mainland))









